|
FabianH
Grand Master of Rocketry
Supervisor

Registriert seit: Okt 2003
Wohnort: Gevelsberg
Verein: Ramog, Solaris-RMB, FAR
Beiträge: 4123
Status: Offline
|
Ich bin in einigen Sachen inzwischen wieder zu "Keep it simple" übergegangen. Vor dem letzten Freundschaftsfliegen brauchte ich aber noch eine Bergungselektronik, beim Hybrid geht's schlecht ohne.
Da fielen mir die Schaltungen aus dem Physik Unterricht ein. Ein einfaches RC-Glied zur zeitverzögerung. Warum mehr? Erste Tests verliefen gut. Das Modell fliege ich immer auf dem gleichen Motor, also brauche ich nur eine Verzögerungszeit. Der Strom reichte für einen SN0 nicht ganz, also habe ich einfach ein Relais dazu geschaltet.(Schaltung folgt noch). Klappt einwandfrei! Zwei Flüge mit zwei verbauten Timern haben einwandfrei funktioniert.
Die Schaltung selber ist günstiger, als der SN0.
Warum mehr? 1 Transistor, 1 elko, 1 Widerstand, 1 Relais und eine schraubklemme. Mehr bedarf es nicht. Das ganze bekommt man selbst mit bedrahteten Bauteilen kleiner hin als jede zu kaufende Elektronik. Auch für T1 eine Option.
Wie geschrieben folgen in Kürze Bilder.
Grus fabian
|
|
FabianH
Grand Master of Rocketry
Supervisor

Registriert seit: Okt 2003
Wohnort: Gevelsberg
Verein: Ramog, Solaris-RMB, FAR
Beiträge: 4123
Status: Offline
|
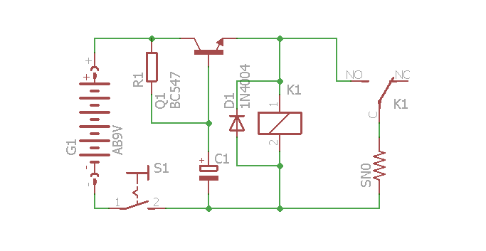
Hier der Schaltplan:  Und so schauts eingebaut aus: Die erste Version braucht leider einen Schließer, aber ich bin an einer Version mit Öffner. Diese würde dann auch weniger Strom verbrauchen. Gruß Fabian
|
|
Oliver Arend
Administrator
Administrator

Registriert seit: Aug 2000
Wohnort: Great Falls, VA, USA
Verein: RMV/Solaris/AGM/TRA L1/TCV/MDRA/NOVAAR
Beiträge: 8413
Status: Offline
|
Super Sache!
Kannst Du noch etwas mehr zur Funktionsweise sagen? Insbesondere wie Du den Timer triggerst, denn aus dem Schaltbild werde ich nicht schlau. Müsste da nicht ein Schalter an der Rakete sein, der beim Start den Kreis zwischen der Batterie und dem Rest überhaupt erst schließt?
Und natürlich die Berechnung der Zeitkonstante. Das Relais müsste ja schalten, sobald der Transistor leitend wird, am Kondensator also mehr als 0,7 V abfallen? Bei 9 V Batteriespannung also schon nach 0,08 R C?
Oliver
|
|
FabianH
Grand Master of Rocketry
Supervisor

Registriert seit: Okt 2003
Wohnort: Gevelsberg
Verein: Ramog, Solaris-RMB, FAR
Beiträge: 4123
Status: Offline
|
Triggerung lief bis jetzt über einen Schließer, der einfach die Batteriespannung schaltet. Den Schalter habe ich aus Stahlfedern für Klingendispenser gebaut. Die sitzen sehr stramm aufeinander, beim Start ziehe ich einfach einen Pappstreifen weg, der beide Federn isoliert. Ein Wackelkontakt würde auch nichts machen, da der Kondensator sich nicht so schnell entlädt. Funktionsweise: Wenn der Schalter schließt, lädt sich über den Widerstand der Kondensator, sobald 0,7V erreicht sind, schaltet der Transistor durch und das Relais zündet den SN0. Das R-C habe ich nicht berechnet, ich habe einfach probiert bis ich auf 9s gekommen bin. Das entspricht einem 330µF Elko und 33k Widerstand. Habe den Schaltplan mal aktualisiert. Gruß Fabian
|
|
FabianH
Grand Master of Rocketry
Supervisor

Registriert seit: Okt 2003
Wohnort: Gevelsberg
Verein: Ramog, Solaris-RMB, FAR
Beiträge: 4123
Status: Offline
|
Ich habe noch lange überlegt, wie ich einen Öffner realisieren kann, ohne permanenten Stromverbrauch, aber auch ohne wesentlich mehr Bauteile. Das einfachste ist den Öffner parallel zum Elko einzubauen. Bei 33k ist der Strom noch vertretbar. Sobald der Öffner offen ist, lädt der Kondensator und die Basisspannung steigt. Gruß Fabian
Geändert von FabianH am 04. November 2015 um 09:07
|
|
Lschreyer
Grand Master of Rocketry

Registriert seit: Nov 2006
Wohnort: Zeven
Verein: AGM, L3
Beiträge: 2035
Status: Offline
|
Das Dumme bei der Sache ist immer, wenn du das mal kurz vorher anmachst lädt sich der Elko schon ein wenig auf, beim nächsten Mal dauert es dann kürzer bis er voll ist, das Relais schaltet dann zu früh, im schlimmsten Fall kommt der Schirm dann bei vollem Schub -> bye bye Schirm und Rakete. Das kann man nur verhindern, indem man einen Schließer parallel zum Elko legt, der aktiviert wird wenn man das ganze abschaltet. Doppelschalter also, einer zum Kurzschließen des Elko, einen zum Einschalten. Aber sonst eine simple effektive Sache! Louis
Geändert von Lschreyer am 11. November 2015 um 16:00
Always keep the pointy side up!
|
|
FabianH
Grand Master of Rocketry
Supervisor

Registriert seit: Okt 2003
Wohnort: Gevelsberg
Verein: Ramog, Solaris-RMB, FAR
Beiträge: 4123
Status: Offline
|
Das habe ich auch überlegt, ein Umschalter zum einschalten reicht ja, um den Elko kurzzuschließen.
|
|
FabianH
Grand Master of Rocketry
Supervisor

Registriert seit: Okt 2003
Wohnort: Gevelsberg
Verein: Ramog, Solaris-RMB, FAR
Beiträge: 4123
Status: Offline
|
Da der Einstellbereich begrenzt ist, habe ich noch eine Version gemacht die Variabel ist. Etwas komplexer, aber immer noch auf Streifen oder Lochraster aufzubauen, evtl. auch frei in der Luft wie oben: Mit dem Kondensator C1 kann der Bereich gewählt werden: 1uF = ca. 1s 47uF = ca. 5s 100uF = ca. 70s 220uF = ca. 180s Diesen Timer werde ich für zweistufige Bergung verwenden, da hier größere Zeitbereiche möglich sind. Die genau Einstellung erfolg mit dem Poti. Der Trigger ist als Öffner ausgelegt, und entlädt C1 vor Triggerung. Solange nur SN0 Typ A verwendet werden, braucht man auch kein Relais, da hier der Transistor voll durchschaltet. R4 begrenzt den Zünderstrom. Der gleiche Vorteil, den man auch oben hat: Kurze Wackelkontakte im 9V-Block werden durch den Kondensator gepuffert. Sobald das Material da ist, fräse ich die Platinen und bestücke diese. Dann folgen die Funktionstests. Gruß Fabian
|
|
FabianH
Grand Master of Rocketry
Supervisor

Registriert seit: Okt 2003
Wohnort: Gevelsberg
Verein: Ramog, Solaris-RMB, FAR
Beiträge: 4123
Status: Offline
|
Alle Teile kamen heute morgen. Platine wurde isoliergefräst, das ist für kleine Einzelstücke der schnellste Weg. Also alles gelötet, angeschlossen und mich gewundert warum der Ausgang immer schaltet. Nach etlichen Messungen und überprüfen der Platine auf Kurzschlüsse, fiel mir dann auf, das ich die Top-leiterbahn (Drahtbrücke) vergessen hatte Aber nun funktioniert es. Zum Testen habe ich einen Summer am Ausgang, die offenen Drähte sind der Öffnerkontakt. Die Test liefen mit einem 12V Akku. Mit einem 9V Block sind die Zeiten natürlich etwas anders, aber das stelle ich eh kurz vor dem Start mit der Stoppuhr ein. Tests mit SN0 werden natürlich auch vorher gemacht. Diesen Timer verwende ich nur für den Hauptschirm, da die Verzögerung sehr lang gewählt werden kann. Für die Trennung wird die erste Schaltung gewählt. Gruß Fabian
Geändert von FabianH am 28. November 2015 um 20:48
|
|
|